Uniform Rules On Administrative Cases In The Civil Service 2017 . a compilation of rules, regulations, policies, guidelines, orders, circulars, statutes and jurisprudence. this document outlines new rules on administrative cases in the civil service, known as the 2017 rules on administrative cases in the civil service (2017. the 2017 rules on administrative cases in the civil service (raccs) became effective on august 17,. revised rules on administrative cases in the civil service (rraccs) adopted:
from www.slideshare.net
a compilation of rules, regulations, policies, guidelines, orders, circulars, statutes and jurisprudence. this document outlines new rules on administrative cases in the civil service, known as the 2017 rules on administrative cases in the civil service (2017. revised rules on administrative cases in the civil service (rraccs) adopted: the 2017 rules on administrative cases in the civil service (raccs) became effective on august 17,.
Revised rules on administrative cases in the civil service
Uniform Rules On Administrative Cases In The Civil Service 2017 a compilation of rules, regulations, policies, guidelines, orders, circulars, statutes and jurisprudence. the 2017 rules on administrative cases in the civil service (raccs) became effective on august 17,. this document outlines new rules on administrative cases in the civil service, known as the 2017 rules on administrative cases in the civil service (2017. a compilation of rules, regulations, policies, guidelines, orders, circulars, statutes and jurisprudence. revised rules on administrative cases in the civil service (rraccs) adopted:
From www.studocu.com
2017 Rules on Administrative Cases in the Civil Service Juris Doctor Uniform Rules On Administrative Cases In The Civil Service 2017 the 2017 rules on administrative cases in the civil service (raccs) became effective on august 17,. a compilation of rules, regulations, policies, guidelines, orders, circulars, statutes and jurisprudence. this document outlines new rules on administrative cases in the civil service, known as the 2017 rules on administrative cases in the civil service (2017. revised rules on. Uniform Rules On Administrative Cases In The Civil Service 2017.
From www.scribd.com
Uniform Rules on Administrative Cases PDF Civil Service Complaint Uniform Rules On Administrative Cases In The Civil Service 2017 revised rules on administrative cases in the civil service (rraccs) adopted: the 2017 rules on administrative cases in the civil service (raccs) became effective on august 17,. a compilation of rules, regulations, policies, guidelines, orders, circulars, statutes and jurisprudence. this document outlines new rules on administrative cases in the civil service, known as the 2017 rules. Uniform Rules On Administrative Cases In The Civil Service 2017.
From www.academia.edu
(PDF) 2017 RULES ON ADMINISTRATIVE CASES IN THE CIVIL SERVICE (2017 Uniform Rules On Administrative Cases In The Civil Service 2017 this document outlines new rules on administrative cases in the civil service, known as the 2017 rules on administrative cases in the civil service (2017. a compilation of rules, regulations, policies, guidelines, orders, circulars, statutes and jurisprudence. the 2017 rules on administrative cases in the civil service (raccs) became effective on august 17,. revised rules on. Uniform Rules On Administrative Cases In The Civil Service 2017.
From www.slideshare.net
Revised rules on administrative cases in the civil service Uniform Rules On Administrative Cases In The Civil Service 2017 a compilation of rules, regulations, policies, guidelines, orders, circulars, statutes and jurisprudence. revised rules on administrative cases in the civil service (rraccs) adopted: this document outlines new rules on administrative cases in the civil service, known as the 2017 rules on administrative cases in the civil service (2017. the 2017 rules on administrative cases in the. Uniform Rules On Administrative Cases In The Civil Service 2017.
From www.academia.edu
(PDF) 2017 RULES ON ADMINISTRATIVE CASES IN THE CIVIL SERVICE (2017 Uniform Rules On Administrative Cases In The Civil Service 2017 the 2017 rules on administrative cases in the civil service (raccs) became effective on august 17,. a compilation of rules, regulations, policies, guidelines, orders, circulars, statutes and jurisprudence. this document outlines new rules on administrative cases in the civil service, known as the 2017 rules on administrative cases in the civil service (2017. revised rules on. Uniform Rules On Administrative Cases In The Civil Service 2017.
From philippineseminars101.wordpress.com
Rules on Administrative Cases in the Civil Service Center for Global Uniform Rules On Administrative Cases In The Civil Service 2017 the 2017 rules on administrative cases in the civil service (raccs) became effective on august 17,. a compilation of rules, regulations, policies, guidelines, orders, circulars, statutes and jurisprudence. this document outlines new rules on administrative cases in the civil service, known as the 2017 rules on administrative cases in the civil service (2017. revised rules on. Uniform Rules On Administrative Cases In The Civil Service 2017.
From cgbp.org
Rules On Administrative Cases In The Civil Services Center for Global Uniform Rules On Administrative Cases In The Civil Service 2017 revised rules on administrative cases in the civil service (rraccs) adopted: this document outlines new rules on administrative cases in the civil service, known as the 2017 rules on administrative cases in the civil service (2017. the 2017 rules on administrative cases in the civil service (raccs) became effective on august 17,. a compilation of rules,. Uniform Rules On Administrative Cases In The Civil Service 2017.
From www.slideshare.net
Revised rules on administrative cases in the civil service Uniform Rules On Administrative Cases In The Civil Service 2017 the 2017 rules on administrative cases in the civil service (raccs) became effective on august 17,. a compilation of rules, regulations, policies, guidelines, orders, circulars, statutes and jurisprudence. revised rules on administrative cases in the civil service (rraccs) adopted: this document outlines new rules on administrative cases in the civil service, known as the 2017 rules. Uniform Rules On Administrative Cases In The Civil Service 2017.
From www.scribd.com
Uniform Rules on Administrative Cases in the Civil Service Complaint Uniform Rules On Administrative Cases In The Civil Service 2017 a compilation of rules, regulations, policies, guidelines, orders, circulars, statutes and jurisprudence. the 2017 rules on administrative cases in the civil service (raccs) became effective on august 17,. revised rules on administrative cases in the civil service (rraccs) adopted: this document outlines new rules on administrative cases in the civil service, known as the 2017 rules. Uniform Rules On Administrative Cases In The Civil Service 2017.
From www.scribd.com
2017 Rules On Administrative Cases in The Civil Service (2017 RACCS Uniform Rules On Administrative Cases In The Civil Service 2017 the 2017 rules on administrative cases in the civil service (raccs) became effective on august 17,. revised rules on administrative cases in the civil service (rraccs) adopted: a compilation of rules, regulations, policies, guidelines, orders, circulars, statutes and jurisprudence. this document outlines new rules on administrative cases in the civil service, known as the 2017 rules. Uniform Rules On Administrative Cases In The Civil Service 2017.
From www.academia.edu
(PDF) 2017 RULES ON ADMINISTRATIVE CASES IN THE CIVIL SERVICE (2017 Uniform Rules On Administrative Cases In The Civil Service 2017 this document outlines new rules on administrative cases in the civil service, known as the 2017 rules on administrative cases in the civil service (2017. revised rules on administrative cases in the civil service (rraccs) adopted: the 2017 rules on administrative cases in the civil service (raccs) became effective on august 17,. a compilation of rules,. Uniform Rules On Administrative Cases In The Civil Service 2017.
From www.slideshare.net
Revised rules on administrative cases in the civil service Uniform Rules On Administrative Cases In The Civil Service 2017 the 2017 rules on administrative cases in the civil service (raccs) became effective on august 17,. a compilation of rules, regulations, policies, guidelines, orders, circulars, statutes and jurisprudence. revised rules on administrative cases in the civil service (rraccs) adopted: this document outlines new rules on administrative cases in the civil service, known as the 2017 rules. Uniform Rules On Administrative Cases In The Civil Service 2017.
From www.scribd.com
Revised Rules on Administrative Cases in the Civil Service U.S Uniform Rules On Administrative Cases In The Civil Service 2017 a compilation of rules, regulations, policies, guidelines, orders, circulars, statutes and jurisprudence. revised rules on administrative cases in the civil service (rraccs) adopted: the 2017 rules on administrative cases in the civil service (raccs) became effective on august 17,. this document outlines new rules on administrative cases in the civil service, known as the 2017 rules. Uniform Rules On Administrative Cases In The Civil Service 2017.
From central.com.ph
Uniform Rules On Administrative Cases In The Civil Service (URACCS Uniform Rules On Administrative Cases In The Civil Service 2017 the 2017 rules on administrative cases in the civil service (raccs) became effective on august 17,. this document outlines new rules on administrative cases in the civil service, known as the 2017 rules on administrative cases in the civil service (2017. revised rules on administrative cases in the civil service (rraccs) adopted: a compilation of rules,. Uniform Rules On Administrative Cases In The Civil Service 2017.
From central.com.ph
Uniform Rules On Administrative Cases In The Civil Service (URACCS Uniform Rules On Administrative Cases In The Civil Service 2017 the 2017 rules on administrative cases in the civil service (raccs) became effective on august 17,. a compilation of rules, regulations, policies, guidelines, orders, circulars, statutes and jurisprudence. revised rules on administrative cases in the civil service (rraccs) adopted: this document outlines new rules on administrative cases in the civil service, known as the 2017 rules. Uniform Rules On Administrative Cases In The Civil Service 2017.
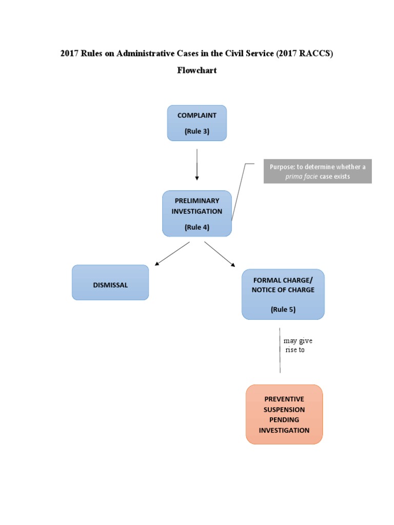
From www.scribd.com
DIAGRAM 2017 Rules On Administrative Cases in The Civil Service PDF Uniform Rules On Administrative Cases In The Civil Service 2017 this document outlines new rules on administrative cases in the civil service, known as the 2017 rules on administrative cases in the civil service (2017. revised rules on administrative cases in the civil service (rraccs) adopted: a compilation of rules, regulations, policies, guidelines, orders, circulars, statutes and jurisprudence. the 2017 rules on administrative cases in the. Uniform Rules On Administrative Cases In The Civil Service 2017.
From www.studocu.com
Revised Rules on Administrative Cases in the Civil Service Revised Uniform Rules On Administrative Cases In The Civil Service 2017 revised rules on administrative cases in the civil service (rraccs) adopted: this document outlines new rules on administrative cases in the civil service, known as the 2017 rules on administrative cases in the civil service (2017. the 2017 rules on administrative cases in the civil service (raccs) became effective on august 17,. a compilation of rules,. Uniform Rules On Administrative Cases In The Civil Service 2017.
From www.scribd.com
Revised Uniform Rules On Administrative Cases in The Civil Service PDF Uniform Rules On Administrative Cases In The Civil Service 2017 a compilation of rules, regulations, policies, guidelines, orders, circulars, statutes and jurisprudence. this document outlines new rules on administrative cases in the civil service, known as the 2017 rules on administrative cases in the civil service (2017. the 2017 rules on administrative cases in the civil service (raccs) became effective on august 17,. revised rules on. Uniform Rules On Administrative Cases In The Civil Service 2017.